******suncitygroup太阳新城(中国)集团官方网站

女兵征集工作全面启动,快报名!

作者: 时间:2019-06-27 点击数:

 

想当兵小姐注意啦

2019年女青年网上应征报名

正式开始!


起止时间:即日起至8月5日18时截止

报名通道:网上报名,请登录全国征兵网报名应征https://www.gfbzb.gov.cn/nvbing/

 
suncitygroup太阳新城

征集对象

征集对象:普通高中应届毕业生(含高校新生);普通全日制高校在校生及应届毕业生。

年龄限制:17-22周岁之间(1997年1月1日—2002年12月31日出生

优先征集:

烈士的子女和同胞姐妹;

驻海岛、边境、远离居民区等条件艰苦地区的部队和其他部队(含中国人民武装警察部队)干部子女。

且本人自愿应征并符合条件的,将被优先征集。


 应征流程

suncitygroup太阳新城 

01

 

网上报名

截止时间:8月5日18时

登录全国征兵网(http://www.gfbzb.gov.cn)按要求填写相关信息。

报名截止后,网上报名系统将自动依据报名人员当年高考相对分数进行排序,择优选择初选预征对象并张榜公示。

被确定为初选预征对象的女青年,8月6日起,登录“全国征兵网”,下载打印《应征女青年网上报名审核表》

高考相对分数=(1-当年高考成绩在本省的排名次序÷当年本省的高考总人数)×100

高考相对分主要的参考数据有两个:

一是 女青年当年高考成绩在本省的排名次序;

二是 女青年参加高考时,当年全省高考的总人数。

注意:因为参加高考年度不同、分数排名不同、高考总人数不同,就算两人高考分数一样,高考相对分也不同。

例如:两名女青年张某和王某今年报名应征。

① 张某,2013年参加高考,成绩为420分,当年她所在的省高考总人数为366500人,假设当年该高考成绩在全省排名为第165000名,其相对高考分=(1-165000÷366500)×100=54.98分。

② 王某,2014年参加高考,成绩为420分,当年全市高考人数为353000人,假设当年该高考成绩在全市排名为第155000名,其高考相对分=(1-155000÷353000)×100=56.09分。
 

02

 

初审体检

截止时间:8月12日前

需持《审核表》、本人身份证(户口簿)、毕业证书(高校在校生持学生证)等相关证件,按兵役机关通知要求参加地市级征兵办公室组织的初审初检。

主要审查户籍、年龄、学历、身高、体重、视力等项目,逐人核对应征青年高考原始分数及学历的真实性,凡发现虚报高考原始分数的,一律取消应征资格。

合格者确定为送检对象并张榜公示。

 

03

 

体格检查

截止时间:8月19日前

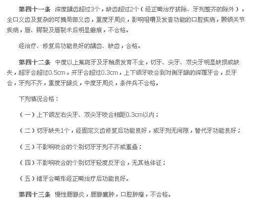
征兵开始后,送检对象根据兵役机关通知,携带本人身份证(户口簿)、毕业证书(高校在校生持学生证)等相关证件,到指定的体检站参加体格检查和综合素质考评。具体标准如下:

 
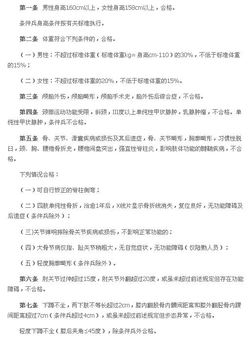
 应征公民体检标准摘要 
外  科
suncitygroup太阳新城 
 
 
 内  科
suncitygroup太阳新城 
 
妇  科
suncitygroup太阳新城 
 
 
眼  科
suncitygroup太阳新城 

口 腔 科 
 
suncitygroup太阳新城 
 
耳鼻咽喉科
suncitygroup太阳新城 
 
辅助检查
suncitygroup太阳新城 

注意:条件兵等对应征青年政治、身体、文化、心理有特殊要求的兵员;条件兵合格或不合格的具体类别和标准,按照有关规定执行。


 

04

 

政治考核

截止时间:8月31日前

体格检查和综合素质考评后,由县级兵役机关会同当地公安、教育等部门,对其进行政治考核和走访调查。具有以下情形之一的,不得征集服现役:

①散布带有政治性错误的言论,撰写、编著、发表、出版带有政治性错误的文章、著作的。

②曾被刑事处罚、劳动教养、收容教育、行政拘留的;年满14周岁不满16周岁犯罪,依法不予刑事处罚的,或者年满16周岁不满18周岁有严重违法行为尚不够刑事处罚的;

③因涉嫌违纪、违法正在被调查处理,或者正在被侦查、起诉或者审判的;

④因犯严重错误被开除公职、勒令辞职、开除学籍或者被开除党籍、留党察看、开除团籍的;

⑤有黑社会性质组织或者犯罪团伙标志、有损国家形象、有损社会公德文身的;

⑥与国外、境外政治背景复杂的人员关系密切,政治上可疑的;

⑦参加过邪教组织或者进行过活动的,参加过有害功法组织或者积极进行过活动的;家庭主要成员、直接抚养人、主要社会关系成员或者对本人影响较大的其他亲属是邪教或者有害功法组织骨干分子的;

⑧本人或者家庭主要成员、直接抚养人参加民族分裂、暴力恐怖、宗教极端等非法组织、带有黑社会性质犯罪团伙或者进行过活动的;主要社会关系成员或者对本人影响较大的其他亲属是上述非法组织骨干分子的;

⑨家庭主要成员、直接抚养人、主要社会关系成员或者对本人影响较大的其他亲属,有被刑事处罚、开除党籍、开除公职或者有严重违法问题尚未查清,本人有包庇、报复言行的;

⑩家庭主要成员有危害国家安全犯罪行为或者严重政治性问题,本人不能划清界限的;

⑪其他不符合征集服现役政治条件情形的。

对政治条件有特别要求的单位征集的新兵除执行上述规定外,对具有以下情形之一的,也不得征集

①在言行上同情或者支持非法组织或者非法活动的;

②收听、收看境外反动广播、电视等传媒,传看过反动宣传品、淫秽物品,思想受影响,是非界限不清的;

③有偷窃、打架斗殴、酗酒滋事等不良行为的;

④参加各种宗教组织或者进行过迷信活动的;

⑤文身的;

⑥长期在外地,现实表现不易查清的;

⑦家庭主要成员、直接抚养人、主要社会关系成员或者对本人影响较大的其他亲属对党和国家的路线、方针、政策和社会主义制度有不满言行的;

⑧家庭主要成员、直接抚养人、主要社会关系成员或者对本人影响较大的其他亲属被刑事处罚或者开除党籍、开除公职的;

⑨家庭主要成员、直接抚养人、主要社会关系成员或者对本人影响较大的其他亲属因涉嫌违法犯罪正在被调查处理,或者正在被侦查、起诉或者审判的;

⑩家庭主要成员、直接抚养人、主要社会关系成员或者对本人影响较大的其他亲属参加民族分裂、暴力恐怖、宗教极端等非法组织、带有黑社会性质犯罪团伙或者进行过活动的;

⑪家庭主要成员、直接抚养人、主要社会关系成员或者对本人影响较大的其他亲属是邪教、有害功法组织骨干分子或者顽固不化人员的;

⑫家庭主要成员、直接抚养人、主要社会关系成员或者对本人影响较大的其他亲属危害国家安全行为或者严重政治性问题的;

⑬其他不符合对政治条件有特别要求情形的。


05

 

预定新兵

截止时间:9月10日前

省级或地市级征兵办公室对学历、年龄、体检和政治考核全部合格的应征女青年,按照综合素质考评分数由高到低的顺序,依次确定为预定新兵。

预定新兵名单(包括姓名、户籍地、学历、高考原始总分数、综合素质考评分数)同时在省、市、县三级征兵办公室营院外张榜公示、接受群众监督,公示时间不少于5天。

 

06

 

批准入伍

经公示未被举报和反映有问题的,确定为批准入伍对象,由县级征兵办公室办理批准入伍手续,发放《入伍通知书》。

义务兵服现役的期限,按照《兵役法》规定的2年执行。

学生凭《入伍通知书》办理户口注销、享受义务兵优待,等待交接起运,统一输送至部队服役。

 

相关优待政策

 

01
学费减免
 
 
 

① 国家对应征入伍服义务兵役的高校新生,在入伍时对其在校期间缴纳的学费实行一次性补偿或获得的国家助学贷款实行代偿;应征入伍服义务兵役前正在高校就读的学生(含高校新生),服役期间按国家有关规定保留学籍或入学资格、退役后自愿复学或入学的,国家实行学费减免。

② 学费补偿、国家助学贷款代偿和学费减免标准,本专科学生每人每年最高不超过8000元,研究生每人每年最高不超过12000元。

③ 服役期间按国家有关规定保留学籍或入学资格,退役后2年内允许复学或入学。相关手续由应征地县级征兵办公室和就读高校负责办理。

suncitygroup太阳新城 
 
02
考研升学优待
 

① 加分:应届毕业生、普通高校在校生(含高校新生)应征入伍服义务兵役退役后3年内参加全国研究生招生考试,初试总分加10分,同等条件下优先录取。

② 免试读研高校应届毕业生、在校生(含新生)在部队荣立二等功及以上的,符合研究生报名条件的可免试(指初试)攻读硕士研究生

③ “退役大学生士兵”专项硕士研究生招生计划:每年安排一定数量的专项计划(规模控制在5000人以内),专门面向退役大学生士兵招生,专项计划在全国研究生招生总规模内单列下达。

④ 退役大学生士兵专升本实行招生计划单列。高职(专科)学生应征入伍服义务兵役,在完成高职学业后参加普通本科专升本考试,实行计划单列,全国录取比例为30%。

⑤ 高职(专科)在校生(含高校新生)入伍经历可作为毕业实习经历;具有高职(专科)学历的毕业生,退役后免试入读成人本科;荣立三等功以上奖励的高职(专科)在校生(含高校新生),在完成高职(专科)学业后,免试入读普通本科。

⑥ 大学生退役士兵复学,经学校同意并履行相关程序后,可转入本校其他专业。

⑦ 免修军事技能。高校在校生(含高校新生)参军入伍退役后复学或入学,免修军事技能,直接获得学分。

suncitygroup太阳新城 
 
 
03
择业就业优待
 

① 退役后自主创业的大学生,依法享受税收优惠,3年内免收行政事业性收费。符合支持创业小额担保贷款条件的,每年可向当地支持创业小额创业担保中心申请最高20万元的小额担保贷款

② 高校毕业生士兵退役后一年内,可视同当年的应届毕业生,凭用人单位录(聘)用手续,向原就读高校再次申请办理就业报到手续,户口随迁退役高校毕业生士兵可参加户籍所在地省级毕业生就业指导机构、原毕业高校就业招聘会,享受就业信息、重点推荐、就业指导等就业服务。



五大常见问题

 

小编整理了往年大家咨询最多的五个问题,并请有关部门进行解答。

 

Q:没有高考成绩怎么办?

A:符合报名条件,但未参加全国普通高等学校招生统一考试、无高考成绩的(含春季高考考生、五年一贯制和三二分段第4、5学年在校生及应届毕业生),其高考相对分数记为0分。

其中,无高考成绩的保送生提交证明材料后,由各市征兵办公室报省征兵办公室审核后列入初选预征对象。详情请咨询当地武装部。

Q:中专生、职高生、五年制大专不能报名吗?

A:不符合征集要求。根据规定,女兵的征集对象为普通高中应届毕业生和普通高等学校全日制应届毕业生及在校生。这里面有两个关键词:普通高中、普通高等学校全日制

所以中专生、职高生、往届高中毕业生、往届大学毕业生、成人教育、函授教育、五年制大专还没取得大专学籍的学生等等不在征集范围内。

Q:报名时填了成绩,为什么最后高考分变成0? 

A:一是科类为单独考试、文理综合;

二是未参加高考(全国普通高等学校招生统一考试的),无高考成绩的;

三是录取类型为单考单招等非按高考成绩录取的;

四是其它因素(如自己误填等)。

Q:在学校报名了还需要在网上报名吗?

A:女兵征集与男兵征集有所区别,学校是没有女兵名额的,所以请大家一定要通过全国征兵网进行报名。

Q:艺术、体育类专业加分如何报?

A:全国征兵网报名高考分不含专业加分,需填写高考成绩原始分数。否则会按分数不实处理。

 

第二条是直招士官(女兵)的介绍,想跳过义务兵直接当士官的小姐姐,快去了解一下,更多问题请点击进入全国征兵网查询,或咨询学校、当地人武部,也可以关注下方二维码呦!

 
suncitygroup太阳新城 
来源:广东征兵网
 

Copyright© 2026 All Rights Reserved 版权所有:suncitygroup太阳新城(中国)集团官方网站  

技术支持:信息与网络管理处