******suncitygroup太阳新城(中国)集团官方网站

2019年全国征兵准备工作启动!武装部喊你来登记啦!

作者: 时间:2019-01-19 点击数:

       日前,国防部征兵办公室下发《关于做好2019年征兵准备工作的通知》,对新年度征兵准备工作进行安排部署,要求各地深入贯彻习近平强军思想,全面聚焦备战打仗,统筹推进征兵组织建设、能力建设、法规建设、廉政建设,确保高质量完成新年度征兵任务,并明确全国征兵网(网址:http://www.gfbzb.gov.cn)1月10日正式开通,受理网上兵役登记、应征报名和政策咨询等工作事项。
 

下面,党委人民武装部带你详细了解兵役登记步骤↓↓↓
 
     一、开始 

     登录全国征兵网进行兵役登记。登录https://www.gfbzb.gov.cn/ 
 
     首页右侧,点击兵役登记(男兵)
\
       有些小伙伴看到这么多的菜单就有些懵了,其实不用紧张,如果你是第一次来的男生,直接从“兵役登记(男兵)”进入页面就可以了;否则就从“应征报名(男兵)”进入页面。
 
       接下来的界面出现了▼
 \
 
       在这个页面中,会告知报名时间以及参军的政策说明,建议看后,点击“进行兵役登记”,迈出你军旅生涯的第一步吧!(★已经进行过兵役登记,有参军意向的可直接参加网上应征报名。)
\
 
       二、登入系统 
 
       你需要在页面上点击“注册”按钮去注册一个学信网账号后进行登录就行了,有学信网账号的,不需要再注册,直接登录。
 \
        注册学信网账号必须实名,一定要用真实姓名和身份证认真填写,兵役机关将对有效信息进行审核。
 
        进行注册时,手机号即是账号,请牢记账号、密码。填写后,点击“立即注册”。
 \
 
       注册成功后,点击“立即登录”进行兵役登记。
 \
 
       登录系统以后,点击右侧的“开始兵役登记”进行报名工作。
 \
 
       三、填写信息 
 
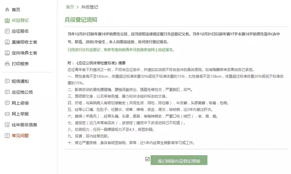
       开始报名你会发现跟所有的软件安装一样,会让你阅读一大篇的使用说明。我们十分不建议你跟安装软件一样,直接点“确定”。
 
       在这个时候请详细阅读兵役登记须知。了解自己的各方面情况是否达标,这能避免后续工作出现的很多麻烦哦!
 \
 
       点击“我已阅读兵役登记须知”后,进入兵役登记信息填写页面。填写民族、政治面貌、户籍类型、独生子女、文化程度、学业情况、学校名称、联系电话(本人手机号、家庭电话)、户籍地、家庭住址等信息,点击“提交”后即完成兵役登记。
\
 
 
       若要进行2019年参军报名,请点击“继续进行本年度参军报名” ,完善个人信息。看到左侧那么多菜单也不用紧张,只需按照右侧内容的提示一步步来,是绝对没有错的。
 
      点击“打印兵役登记报名表” ,出现以下画面。
 \
 
 
      点击“下载《男性公民兵役登记卡》”,可见下表“兵役登记报名表”内容。
\
 
 
根据上面的步骤
有意向参军的小伙伴
赶紧行动起来吧!
 
来源:军报记者

Copyright© 2026 All Rights Reserved 版权所有:suncitygroup太阳新城(中国)集团官方网站  

技术支持:信息与网络管理处